北理工首位,恭喜他!姚裕贵入选2023年北京“最美科技工作者”
来源: 作者: 发布时间:2023-05-07
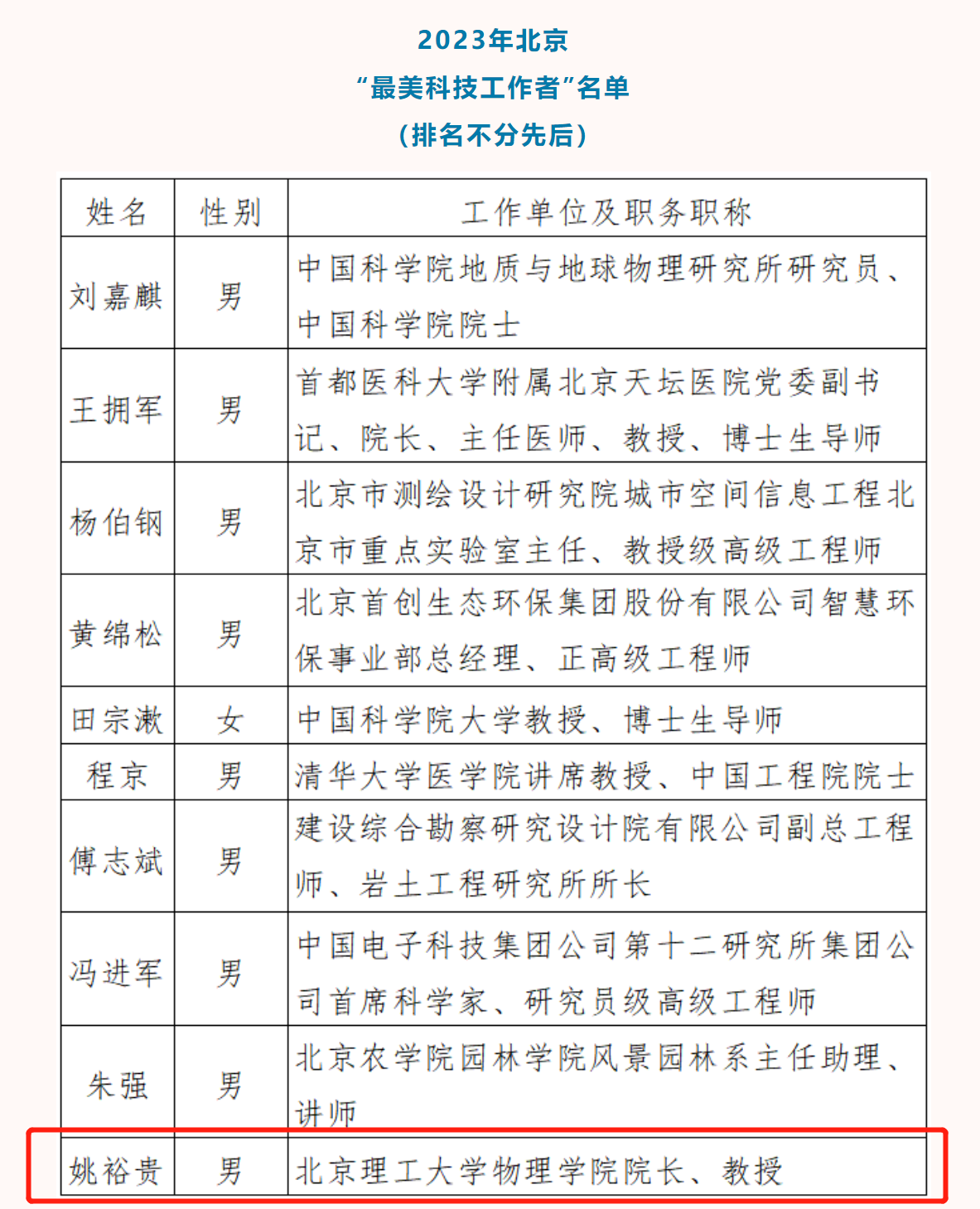
5月6日,在第七个全国科技工作者日即将到来之际,北京市科协联合市委宣传部,市科委、中关村管委会,市经济信息化局等部门向社会发布2023年北京“最美科技工作者”名单。欧冠官方网站院长、教授姚裕贵入选,是欧冠首位北京“最美科技工作者”。
“最美科技工作者”是由中央宣传部、中国科协等六部门联合开展的学习宣传活动。自2021年起,北京市科协联合多个部门遴选北京“最美科技工作者”,深入挖掘一批爱党爱国爱社会主义、坚持科技为民把论文写在祖国大地上的优秀科技工作者典型,激发科技工作者参与社会主义现代化国家新征程的荣誉感、自豪感、责任感,营造科技界踔厉奋发、实干兴邦的浓厚氛围。
姚裕贵教授在基础学科关键核心技术攻坚战中发挥了重要作用,他主持完成的“固体材料中贝里相位效应的第一性原理研究”项目获得国家自然科学奖二等奖,带领团队刊发北理工首篇《Nature》高水平论文。作为欧冠官方网站院长,姚裕贵组织撰写“物理学与技术”一流学科群建设方案,统筹制定一流学科建设背景下基础学科拔尖创新人才培养体系建设规划,2020年应用物理专业获评国家一流专业,2021年欧冠官方网站获评校“十三五”科技创新先进单位,2022年物理学入选“双一流”建设学科、应用物理本科专业软科排名位列国内高校第5。姚裕贵不仅扎根科研、求实创新,而且致力教育、深耕科普,是科技创新与科学普及两翼齐飞的杰出践行者,自2019年以来,持续组织面向社会公众的科学传播系列活动,累计受众300余万人次,牵头组织申报并获批全国科普教育基地。
 
                     
             
            
